Задание 5 Параграф 122 ГДЗ Мякишев 10 класс (Физика)
Решение #1

Рассмотрим вариант решения задания из учебника Мякишев, Буховцев 10 класс, Просвещение:
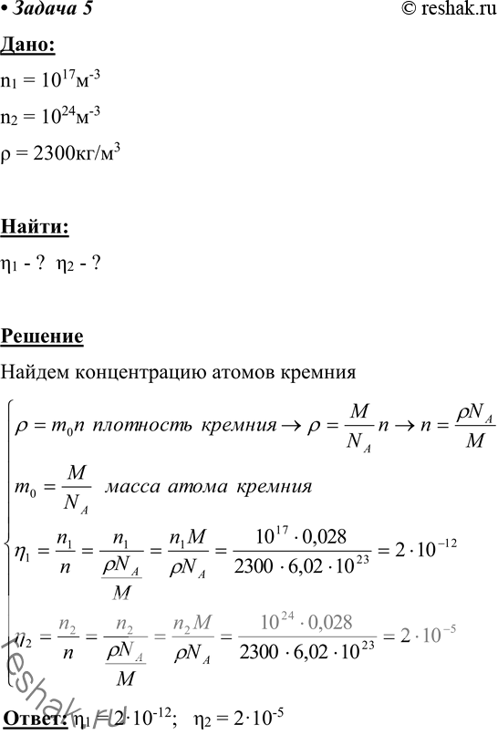
5. Концентрация электронов проводимости в кремнии при комнатной температуре n1 = 10^17 м3, а при 700 °С — n2 — 10^24 м3. Какую часть составляет число электронов проводимости от общего числа атомов кремния? Плотность кремния 2300 кг/м3.
Похожие решебники
Популярные решебники 10 класс Все решебники
*К сожалению, временные проблемы с публикацией комментариев с мобильных устройств.