Задание 4 Параграф 122 ГДЗ Мякишев 10 класс (Физика)
Решение #1
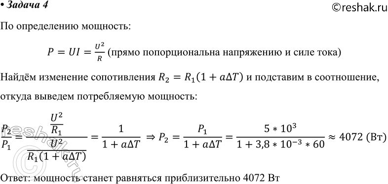
Решение #2
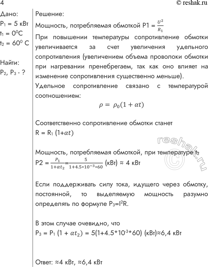
Решение #3

Рассмотрим вариант решения задания из учебника Мякишев, Буховцев 10 класс, Просвещение:
4. Алюминиевая обмотка электромагнита при температуре О °С потребляет мощность 5 кВт. Чему будет равна потребляемая мощность, если во время работы температура обмотки повысится до 60 °С, а напряжение останется неизменным? Что будет, если неизменной останется сила тока в обмотке? Температурный коэффициент сопротивления алюминия 3,8 * 10^-3 К^-1.
Похожие решебники
Популярные решебники 10 класс Все решебники
*К сожалению, временные проблемы с публикацией комментариев с мобильных устройств.