Задание 1 Параграф 122 ГДЗ Мякишев 10 класс (Физика)
Решение #1
Решение #2
Решение #3

Рассмотрим вариант решения задания из учебника Мякишев, Буховцев 10 класс, Просвещение:
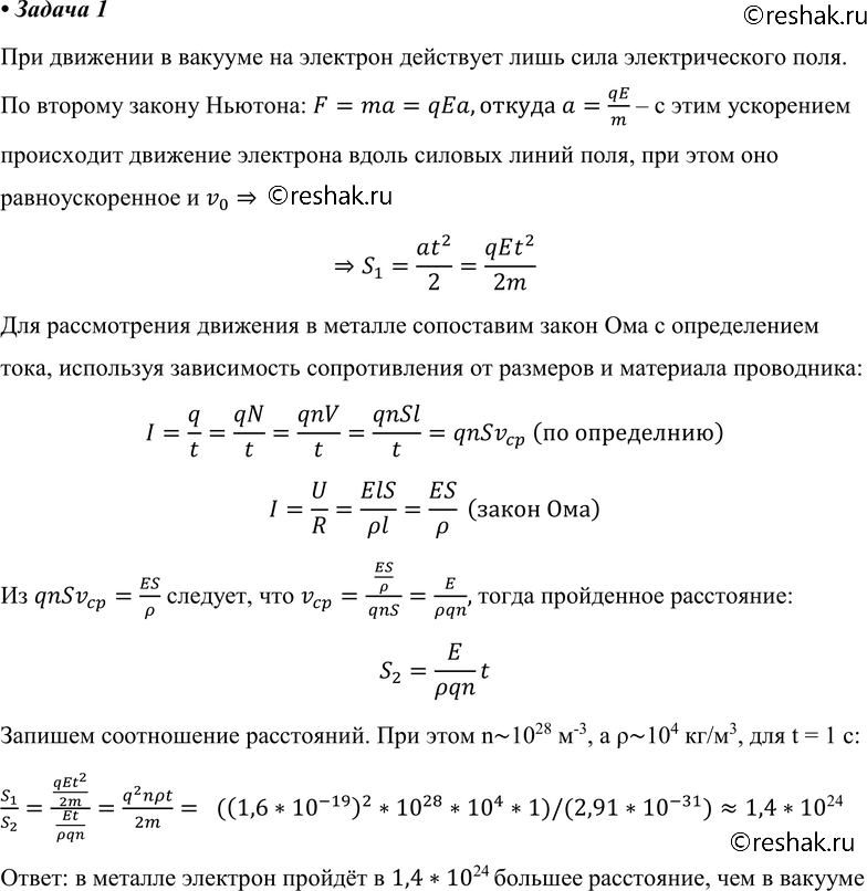
1. Однородное электрическое поле напряжённостью Е создано в металле и в вакууме. Одинаковое ли расстояние пройдёт за одно и то же время электрон в том и другом случаях? Начальная скорость электрона равна нулю.
Похожие решебники
Популярные решебники 10 класс Все решебники
*К сожалению, временные проблемы с публикацией комментариев с мобильных устройств.