Задание 3 Параграф 122 ГДЗ Мякишев 10 класс (Физика)
Решение #1
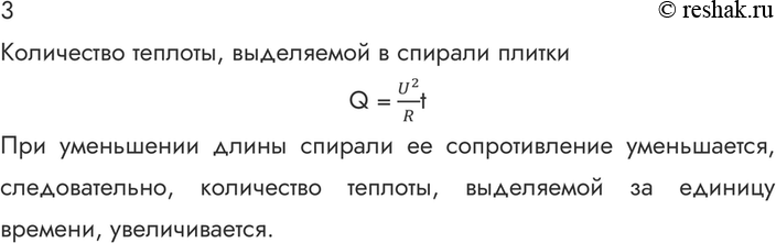
Решение #2
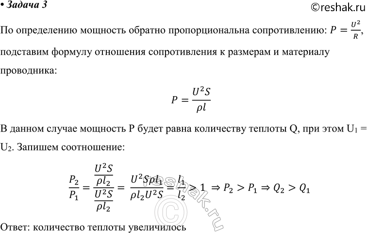
Решение #3

Рассмотрим вариант решения задания из учебника Мякишев, Буховцев 10 класс, Просвещение:
3. Спираль электрической плитки перегорела и после соединения концов оказалась несколько короче. Как изменилось количество теплоты, выделяемой плиткой за единицу времени?
Похожие решебники
Популярные решебники 10 класс Все решебники
*К сожалению, временные проблемы с публикацией комментариев с мобильных устройств.