Упр.12.7 ГДЗ Лукашик 7-9 класс по физике (Физика)
Решение #1

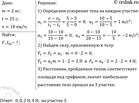
Рассмотрим вариант решения задания из учебника Лукашик, Иванова 7 класс, Просвещение:
Скорость тела массой 2 кг изменяется со временем так, как представлено на графике рисунка 59. Найдите силу, действующую на каждом этапе этого движения. Определите по графику, на каком этапе движения тело прошло наибольший путь.
Популярные решебники 7 класс Все решебники
*К сожалению, временные проблемы с публикацией комментариев с мобильных устройств.