Упр.1197 ГДЗ Мерзляк Полонский 5 класс (Математика)
Решение #1 (Учебник 2024)
Решение #2 (Учебник 2019)
Решение #3 (Учебник 2019)

Рассмотрим вариант решения задания из учебника Мерзляк, Полонский, Якир 5 класс, Просвещение:
Готовясь к олимпиаде по математике, Максим в субботу и воскресенье решал задачи. В субботу он решил 7/18 всех задач, а в воскресенье — 2/9 всех задач и остальные 14 задач. Сколько всего задач решил Максим за два дня?
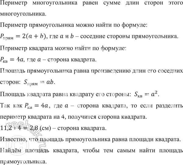
Периметр квадрата равен 11,2 см. Найдите периметр прямоугольника, площадь которого равна площади данного квадрата, а одна из сторон прямоугольника — 9,8 см.
Похожие решебники
Популярные решебники 5 класс Все решебники
*размещая тексты в комментариях ниже, вы автоматически соглашаетесь с пользовательским соглашением