Упр.1202 ГДЗ Мерзляк Полонский 5 класс (Математика)
Решение #1 (Учебник 2024)
Решение #2 (Учебник 2019)
Решение #3 (Учебник 2019)

Рассмотрим вариант решения задания из учебника Мерзляк, Полонский, Якир 5 класс, Просвещение:
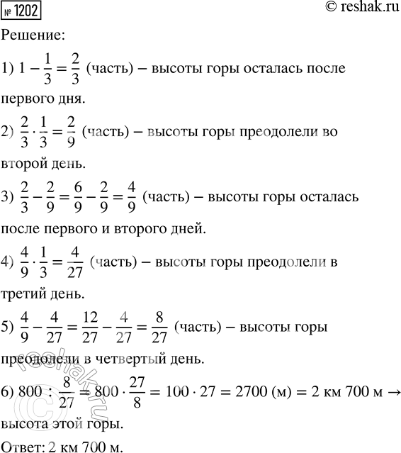
Альпинисты в первый день преодолели 1/3 высоты горы, во второй — 1/3 оставшейся высоты, в третий — снова 1/3 оставшейся высоты, а в четвёртый — преодолели остальные 800 м и достигли вершины. Найдите высоту этой горы.
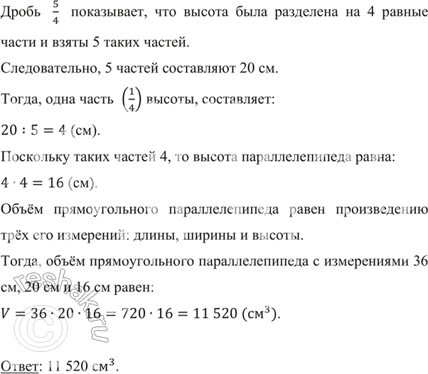
Длина прямоугольного параллелепипеда равна 36 см, ширина составляет 5/9 его длины. Найдите объём параллелепипеда, если его ширина составляет 5/4 высоты.
Похожие решебники
Популярные решебники 5 класс Все решебники
*К сожалению, временные проблемы с публикацией комментариев с мобильных устройств.