Упр.1196 ГДЗ Мерзляк Полонский 5 класс (Математика)
Решение #1 (Учебник 2024)
Решение #2 (Учебник 2019)
Решение #3 (Учебник 2019)

Рассмотрим вариант решения задания из учебника Мерзляк, Полонский, Якир 5 класс, Просвещение:
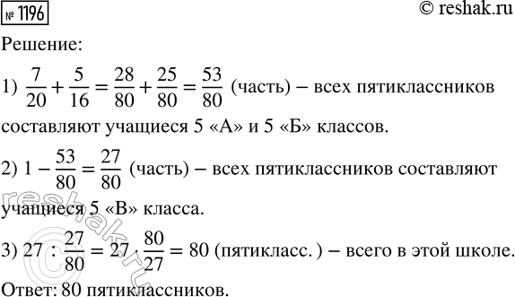
В школе имеется три пятых класса. В 5 «А» и 5 «Б» классах учится соответственно 7/20 и 5/16 всех пятиклассников, а в 5 «В» классе — 27 учащихся. Сколько всего пятиклассников в этой школе?
Квадрат со стороной 1 м разделили на четыре равные части и провели диагональ (рис. 218). Чему равна площадь заштрихованной фигуры?
Похожие решебники
Популярные решебники 5 класс Все решебники
*К сожалению, временные проблемы с публикацией комментариев с мобильных устройств.