Упр.1195 ГДЗ Мерзляк Полонский 5 класс (Математика)
Решение #1 (Учебник 2024)
Решение #2 (Учебник 2019)
Решение #3 (Учебник 2019)

Рассмотрим вариант решения задания из учебника Мерзляк, Полонский, Якир 5 класс, Просвещение:
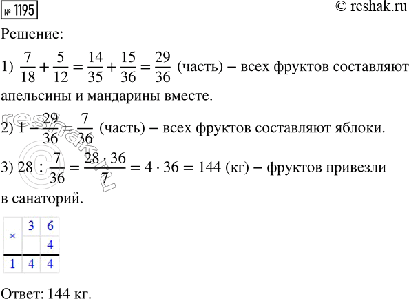
В детский санаторий привезли апельсины, мандарины и яблоки. Апельсины составляют 7/18 массы всех фруктов, мандарины — 5/12, а яблоки — остальные 28 кг. Сколько килограммов фруктов привезли в санаторий?
Начертите прямоугольник со сторонами 6 см и 2 см. Постройте квадрат, периметр которого равен периметру этого прямоугольника. Вычислите площади прямоугольника и квадрата.
Похожие решебники
Популярные решебники 5 класс Все решебники
*размещая тексты в комментариях ниже, вы автоматически соглашаетесь с пользовательским соглашением