Упр.1153 ГДЗ Мерзляк Полонский 7 класс (Алгебра)
Решение #1 (Учебник 2025)
Решение #2 (Учебник 2021)
Решение #3 (Учебник 2021)

Рассмотрим вариант решения задания из учебника Мерзляк, Полонская, Якир 7 класс, Вентана-Граф:
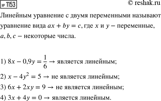
Является ли линейным уравнение с двумя переменными:
1) 8x - 0,9y = 1/6; 3) 6x + 2xy = 9;
2) x - 4y^2 = 5; 4) 3x + 4y = 0?
Какой многочлен надо прибавить к многочлену m3 - m2n + mn2 - n4, чтобы их сумма была тождественно равна 5?
Похожие решебники
Популярные решебники 7 класс Все решебники
*К сожалению, временные проблемы с публикацией комментариев с мобильных устройств.