Упр.1156 ГДЗ Мерзляк Полонский 7 класс (Алгебра)
Решение #1 (Учебник 2025)
Решение #2 (Учебник 2021)
Решение #3 (Учебник 2021)

Рассмотрим вариант решения задания из учебника Мерзляк, Полонская, Якир 7 класс, Вентана-Граф:
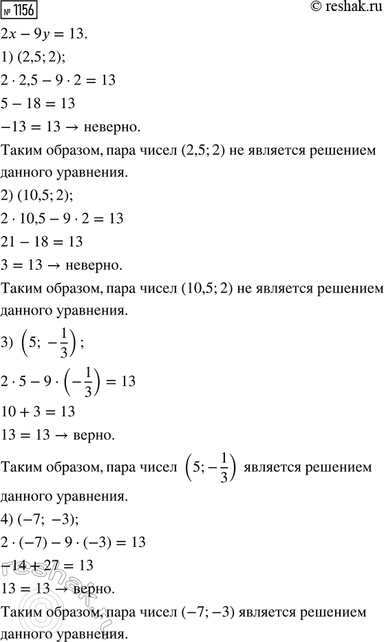
Является ли решением уравнения 2х - 9y = 13 пара чисел:
1) (2,5; 2); 2) (10,5; 2); 3) (5; -1/3); 4) (-7; -3)?
Решите уравнение:
Похожие решебники
Популярные решебники 7 класс Все решебники
*К сожалению, временные проблемы с публикацией комментариев с мобильных устройств.