Упр.106 ГДЗ Рабочая тетрадь Разумовская 8 класс (Русский язык)
Решение #1

Рассмотрим вариант решения задания из учебника Разумовская, Литвинова 8 класс, Просвещение:
106. 1. Прочитайте пословицы и поговорки. К кому относится обозначенное в них действие? Подчеркните в обобщённо-личных предложениях (частях сложных предложений) глаголы-сказуемые и определите их способ выражения. С главными членами каких предложений они совпадают по грамматической форме? В чём состоит различие тех и других предложений?
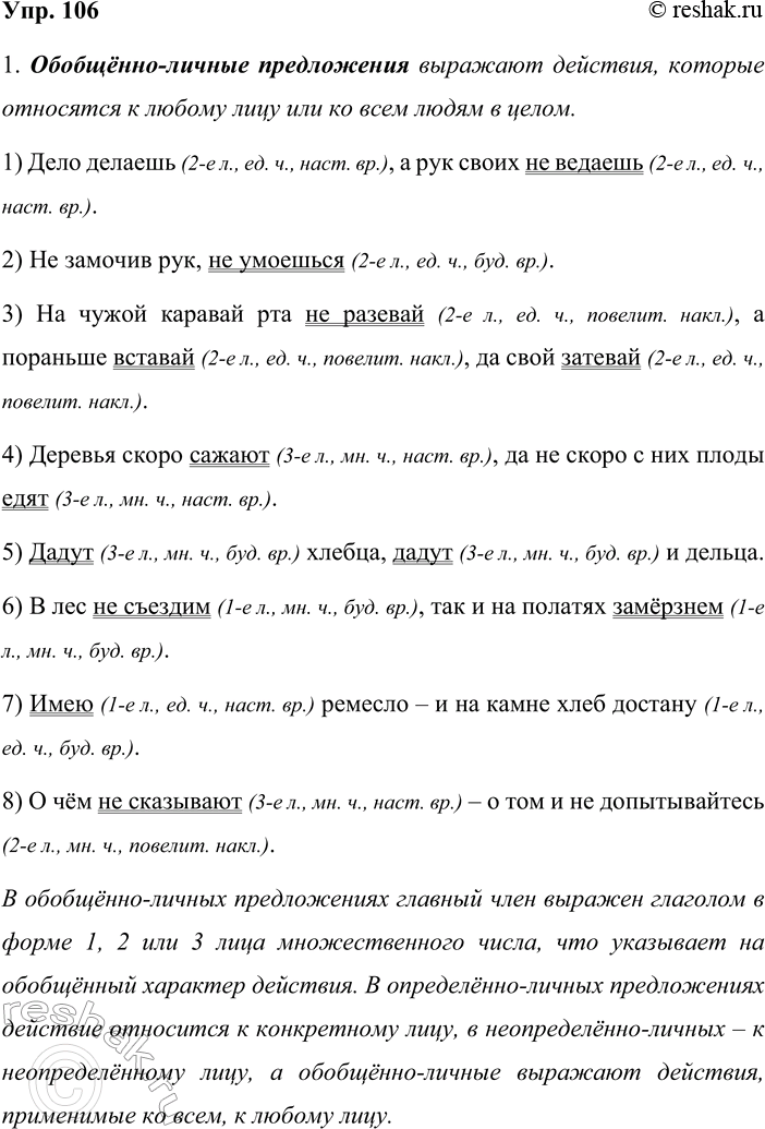
Обобщённо-личные предложения выражают действия, которые относятся к любому лицу или ко всем людям в целом.
1) Дело делаешь (2-е л., ед. ч., наст. вр.), а рук своих не ведаешь (2-е л., ед. ч., наст. вр.).
2) Не замочив рук, не умоешься (2-е л., ед. ч., буд. вр.).
3) На чужой каравай рта не разевай (2-е л., ед. ч., повелит. накл.), а пораньше вставай (2-е л., ед. ч., повелит. накл.), да свой затевай (2-е л., ед. ч., повелит. накл.).
4) Деревья скоро сажают (3-е л., мн. ч., наст. вр.), да не скоро с них плоды едят (3-е л., мн. ч., наст. вр.).
5) Дадут (3-е л., мн. ч., буд. вр.) хлебца, дадут (3-е л., мн. ч., буд. вр.) и дельца.
6) В лес не съездим (1-е л., мн. ч., буд. вр.), так и на полатях замёрзнем (1-е л., мн. ч., буд. вр.).
7) Имею (1-е л., ед. ч., наст. вр.) ремесло – и на камне хлеб достану (1-е л., ед. ч., буд. вр.).
8) О чём не сказывают (3-е л., мн. ч., наст. вр.) – о том и не допытывайтесь (2-е л., мн. ч., повелит. накл.).
В обобщённо-личных предложениях главный член выражен глаголом в форме 1, 2 или 3 лица множественного числа, что указывает на обобщённый характер действия. В определённо-личных предложениях действие относится к конкретному лицу, в неопределённо-личных – к неопределённому лицу, а обобщённо-личные выражают действия, применимые ко всем, к любому лицу.
2. Кто больше? Подготовьте тематическую подборку пословиц, которые представляют собой обобщённо-личные предложения. Подчеркните главный член простых односоставных предложений (частей сложных предложений) и укажите его грамматическую форму.
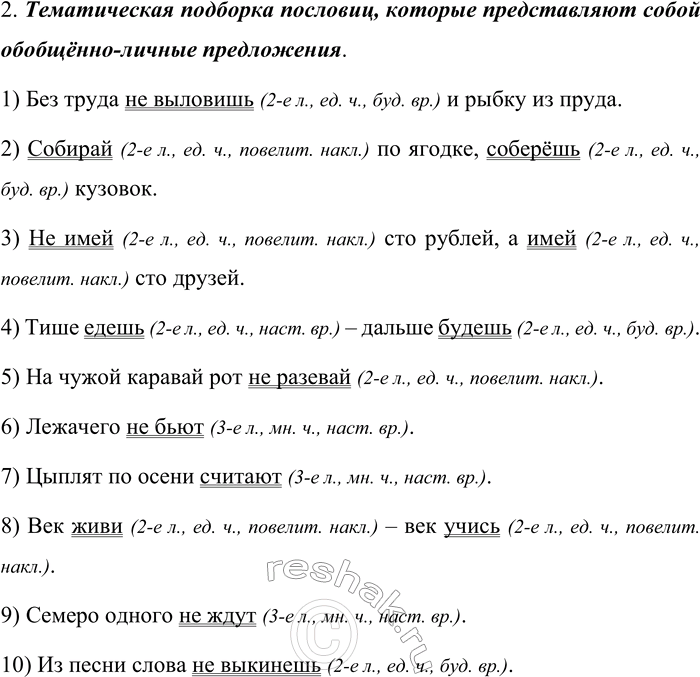
Тематическая подборка пословиц, которые представляют собой обобщённо-личные предложения.
1) Без труда не выловишь (2-е л., ед. ч., буд. вр.) и рыбку из пруда.
2) Собирай (2-е л., ед. ч., повелит. накл.) по ягодке, соберёшь (2-е л., ед. ч., буд. вр.) кузовок.
3) Не имей (2-е л., ед. ч., повелит. накл.) сто рублей, а имей (2-е л., ед. ч., повелит. накл.) сто друзей.
4) Тише едешь (2-е л., ед. ч., наст. вр.) – дальше будешь (2-е л., ед. ч., буд. вр.).
5) На чужой каравай рот не разевай (2-е л., ед. ч., повелит. накл.).
6) Лежачего не бьют (3-е л., мн. ч., наст. вр.).
7) Цыплят по осени считают (3-е л., мн. ч., наст. вр.).
8) Век живи (2-е л., ед. ч., повелит. накл.) – век учись (2-е л., ед. ч., повелит. накл.).
9) Семеро одного не ждут (3-е л., мн. ч., наст. вр.).
10) Из песни слова не выкинешь (2-е л., ед. ч., буд. вр.).
Похожие решебники
Популярные решебники 8 класс Все решебники
*К сожалению, временные проблемы с публикацией комментариев с мобильных устройств.