Упр.1.87 ГДЗ Дорофеев Суворова 9 класс (Алгебра)
Решение #1

Рассмотрим вариант решения задания из учебника Дорофеев, Суворова, Бунимович 9 класс, Просвещение:
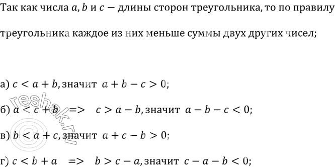
Известно, что а, b и с — длины сторон треугольника. Определите, положительным или отрицательным числом является значение выражения:
а) a + b - c;
б) а - b - с;
в) а + с - b;
г) с - а - b.
Популярные решебники 9 класс Все решебники
*размещая тексты в комментариях ниже, вы автоматически соглашаетесь с пользовательским соглашением