🔥ГДЗ под запретом?

Упр.1.77 ГДЗ Виленкин Жохов 6 класс Часть 1, Просвещение (Математика)

Решение #1 (Учебник 2023)

Изображение а) На рисунке 19 найдите, используя чертёжный треугольник, острые, прямые и тупые углы.б) Измерьте углы транспортиром. Есть ли среди углов...
Дополнительное изображение

Решение #2 (Учебник 2023)

Изображение а) На рисунке 19 найдите, используя чертёжный треугольник, острые, прямые и тупые углы.б) Измерьте углы транспортиром. Есть ли среди углов...

Решение #3 (Учебник 2021)

Изображение а) На рисунке 19 найдите, используя чертёжный треугольник, острые, прямые и тупые углы.б) Измерьте углы транспортиром. Есть ли среди углов...

Рассмотрим вариант решения задания из учебника Виленкин, Жохов, Чесноков 6 класс, Просвещение:
) Среднее арифметическое трёх чисел равно 2,9. Найдите эти числа, если третье число в 3,2 раза больше первого, а второе на 0,9 больше первого.
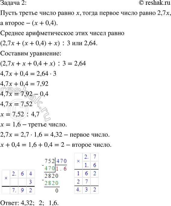
2) Среднее арифметическое трёх чисел равно 2,64. Найдите эти числа, если первое число в 2,7 раза больше третьего, а второе на 0,4 больше третьего.

а) На рисунке 19 найдите, используя чертёжный треугольник, острые, прямые и тупые углы.
б) Измерьте углы транспортиром. Есть ли среди углов равные?

*Цитирирование задания со ссылкой на учебник производится исключительно в учебных целях для лучшего понимания разбора решения задания.
*К сожалению, временные проблемы с публикацией комментариев с мобильных устройств.