Упр.1.3 ГДЗ Мерзляк 10 класс Углубленный уровень (Алгебра)
Решение #1

Рассмотрим вариант решения задания из учебника Мерзляк, Номировский, Поляков 10 класс, Просвещение:
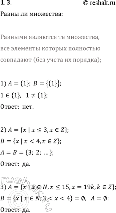
1.3. Равны ли множества А и В:
1) A={1}, B={{1}};
2) A={x | x?3, x?Z}, B={x | x < 4, x?Z};
3) A={x | x?N, x?15, x=19k, k?Z}, B={x | x?N, 3 < x < 4}?
Похожие решебники
Популярные решебники 10 класс Все решебники
*К сожалению, временные проблемы с публикацией комментариев с мобильных устройств.