Упр.1.2 ГДЗ Мерзляк 10 класс Углубленный уровень (Алгебра)
Решение #1

Рассмотрим вариант решения задания из учебника Мерзляк, Номировский, Поляков 10 класс, Просвещение:
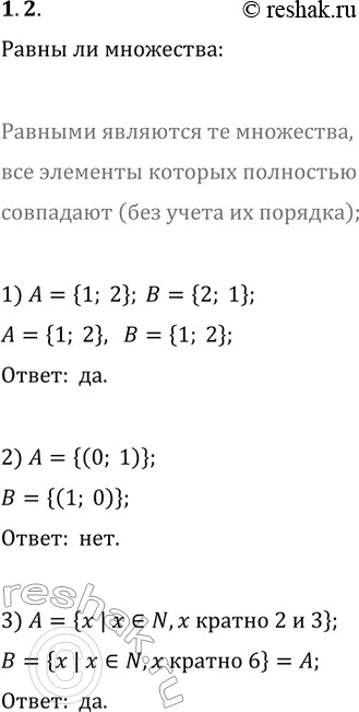
1.2. Равны ли множества А и В:
1) A={1, 2}, B={2, 1};
2) A={(0; 1)}, B={(1; 0)};
3) A={x | x?N, x кратно 2 и 3}, B={x | x?N, x кратно 6}?
Похожие решебники
Популярные решебники 10 класс Все решебники
*размещая тексты в комментариях ниже, вы автоматически соглашаетесь с пользовательским соглашением