Упр.1.27 ГДЗ Дорофеев Суворова 9 класс (Алгебра)
Решение #1

Рассмотрим вариант решения задания из учебника Дорофеев, Суворова, Бунимович 9 класс, Просвещение:
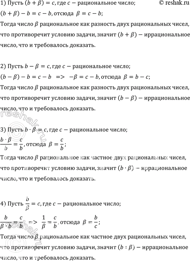
Докажите, что сумма, разность, произведение и частное рационального числа b и иррационального числа р есть число иррациональное.
Совет. Примените способ рассуждения от противного и воспользуйтесь результатами предыдущего упражнения.
Популярные решебники 9 класс Все решебники
*К сожалению, временные проблемы с публикацией комментариев с мобильных устройств.