Упр.1.28 ГДЗ Дорофеев Суворова 9 класс (Алгебра)
Решение #1
Решение #2

Рассмотрим вариант решения задания из учебника Дорофеев, Суворова, Бунимович 9 класс, Просвещение:
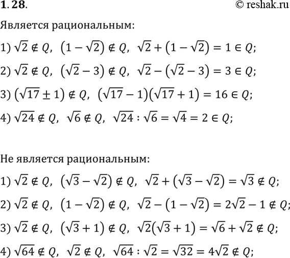
1.28. Приведите примеры, показывающие, что сумма, разность, произведение и частное двух иррациональных чисел могут быть как иррациональным, так и рациональным числом.
Популярные решебники 9 класс Все решебники
*К сожалению, временные проблемы с публикацией комментариев с мобильных устройств.