Упр.6.25 ГДЗ Мордкович 10-11 класс (Алгебра)
Решение #1
Решение #2

Рассмотрим вариант решения задания из учебника Мордкович, Семенов 10 класс, Мнемозина:
6.25
а) cos(5пи/9) - tg(25пи/18);
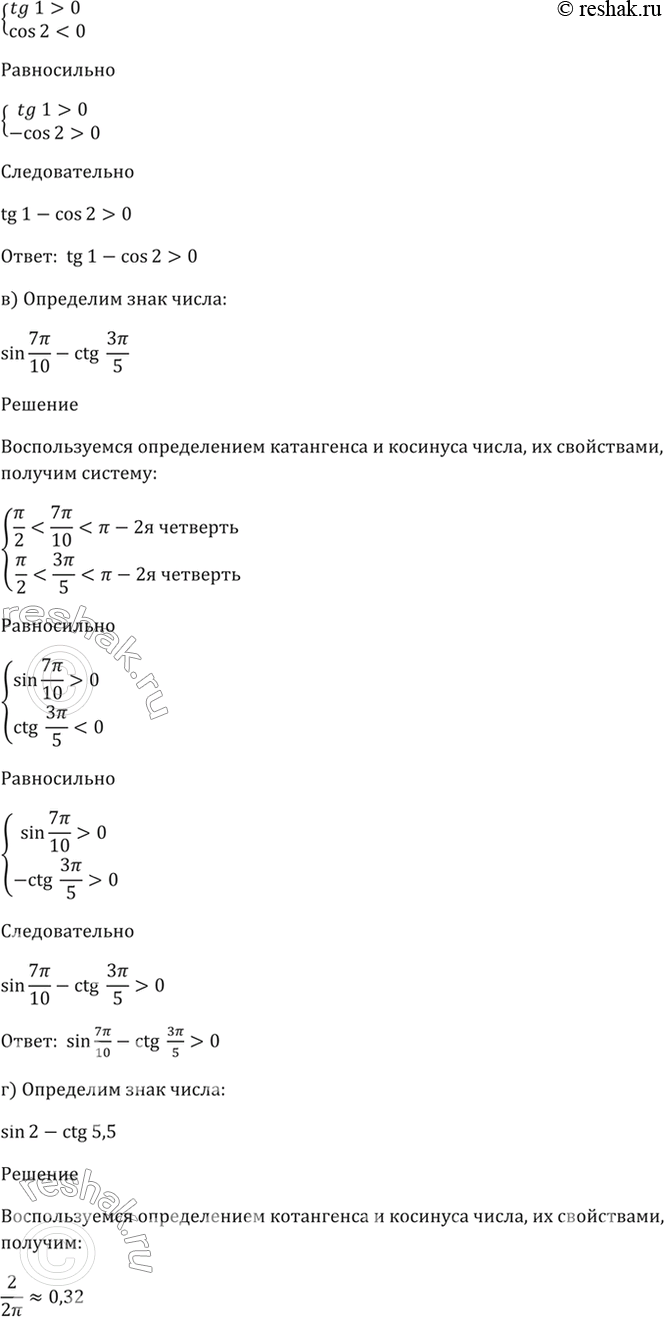
б) tg(1) - cos(2);
в) sin(7пи/10) - ctg(3пи/5);
г) sin(2) - ctg(5,5).
Похожие решебники
Популярные решебники 10 класс Все решебники
*размещая тексты в комментариях ниже, вы автоматически соглашаетесь с пользовательским соглашением