Упр.6.24 ГДЗ Мордкович 10-11 класс (Алгебра)
Решение #1
Решение #2

Рассмотрим вариант решения задания из учебника Мордкович, Семенов 10 класс, Мнемозина:
6.24
а) sin(1) * cos(2);
б) sin(пи/7) * cos(- 7пи/5);
в) cos(2) * sin(-3);
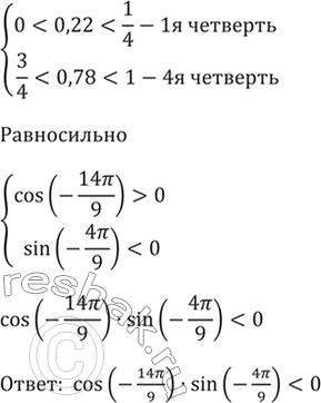
г) cos(- 14пи/9) * sin(- 4пи/9).
Похожие решебники
Популярные решебники 10 класс Все решебники
*размещая тексты в комментариях ниже, вы автоматически соглашаетесь с пользовательским соглашением