Упр.59.6 ГДЗ Мордкович 10-11 класс (Алгебра)
Решение #1
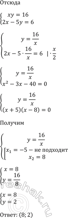
Решение #2

Рассмотрим вариант решения задания из учебника Мордкович, Семенов 11 класс, Мнемозина:
59.6
а) система
2x + Зу = 12,
log6^2 ху + 1 = 2 log6 ху;
Похожие решебники
Популярные решебники 11 класс Все решебники
*размещая тексты в комментариях ниже, вы автоматически соглашаетесь с пользовательским соглашением