Упр.59.1 ГДЗ Мордкович 10-11 класс (Алгебра)
Решение #1
Решение #2

Рассмотрим вариант решения задания из учебника Мордкович, Семенов 11 класс, Мнемозина:
59.1 Решите систему уравнений методом подстановки:
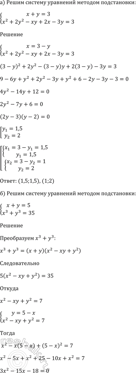
а) система
х + у = 3,
х^2 + 2у^2 - ху + 2х - Зу = 3;
б) система
x + y = 5,
х^3 + y^3 = 35;
в) система
корень(7 - 6х - у^2) = у + 5,
у = х - 1;
г) система
х + 2у = 1,
2х^2 + 3xy - 3y^2 = 6.
Похожие решебники
Популярные решебники 11 класс Все решебники
*размещая тексты в комментариях ниже, вы автоматически соглашаетесь с пользовательским соглашением