Упр.56.39 ГДЗ Мордкович 10-11 класс (Алгебра)
Решение #1
Решение #2

Рассмотрим вариант решения задания из учебника Мордкович, Семенов 11 класс, Мнемозина:
56.39
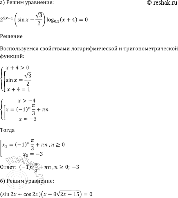
а) 2^(5x - 1) (sin x - корень(3)/2) log0,5 (x + 4) = 0;
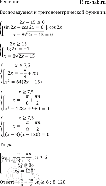
б) (sin 2x + cos 2x)(x - 8корень(2x - 15)) = 0.
Похожие решебники
Популярные решебники 11 класс Все решебники
*размещая тексты в комментариях ниже, вы автоматически соглашаетесь с пользовательским соглашением