Упр.57.3 ГДЗ Мордкович 10-11 класс (Алгебра)
Решение #1
Решение #2

Рассмотрим вариант решения задания из учебника Мордкович, Семенов 11 класс, Мнемозина:
57.3 Данное неравенство замените равносильным рациональным неравенством:
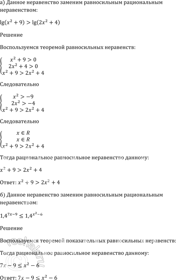
а) lg (x^2 + 9) > lg (2x^2 + 4);
б) 1,4^(7x - 9) < = 1,4^(х^2 - 6);
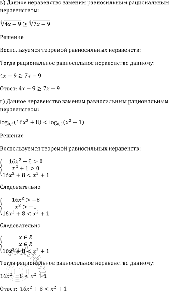
в) (5)корень(4х - 9) > = (5)корень(7х + 9);
г) log0.2 (16x^2 + 8) < log0,2 (x^2 +1).
Похожие решебники
Популярные решебники 11 класс Все решебники
*размещая тексты в комментариях ниже, вы автоматически соглашаетесь с пользовательским соглашением