Упр.47.20 ГДЗ Мордкович 10-11 класс (Алгебра)
Решение #1
Решение #2

Рассмотрим вариант решения задания из учебника Мордкович, Семенов 11 класс, Мнемозина:
47.20
а) y = xe^(2x - 1), a = 1/2;
б) y = (x^2 - 1) / (e^(3 - x)), a = 2;
в) у = x^3 ln x, a = e;
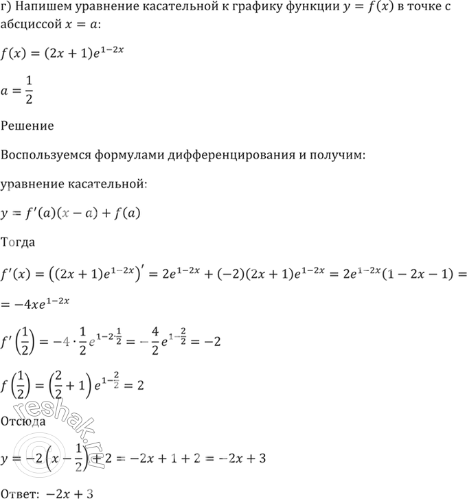
г) y = (2x + 1) e^(1 - 2x), a = 1/2.
Похожие решебники
Популярные решебники 11 класс Все решебники
*размещая тексты в комментариях ниже, вы автоматически соглашаетесь с пользовательским соглашением