Упр.47.26 ГДЗ Мордкович 10-11 класс (Алгебра)
Решение #1
Решение #2

Рассмотрим вариант решения задания из учебника Мордкович, Семенов 11 класс, Мнемозина:
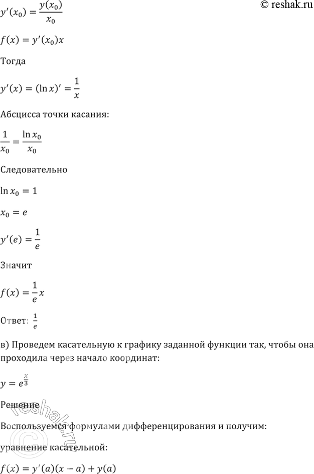
47.26 Проведите касательную к графику заданной функции так, чтобы она проходила через начало координат:
а) у = е^x/2;
б) у = ln x;
в) у = е^x/3;
г) у = ln x^3.
Похожие решебники
Популярные решебники 11 класс Все решебники
*размещая тексты в комментариях ниже, вы автоматически соглашаетесь с пользовательским соглашением