Упр.47.19 ГДЗ Мордкович 10-11 класс (Алгебра)
Решение #1
Решение #2

Рассмотрим вариант решения задания из учебника Мордкович, Семенов 11 класс, Мнемозина:
47.19 Составьте уравнение касательной к графику функции у = f(x) в точке с абсциссой х = а:
а) f(x) = х^5 - ln x, а = 1;
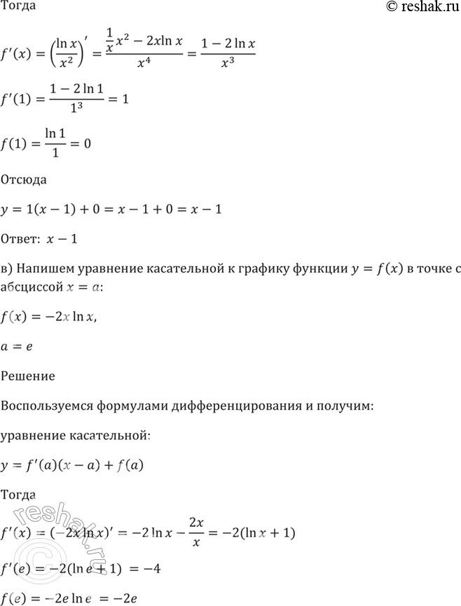
б) f(x) = ln x / x^2, а = 1;
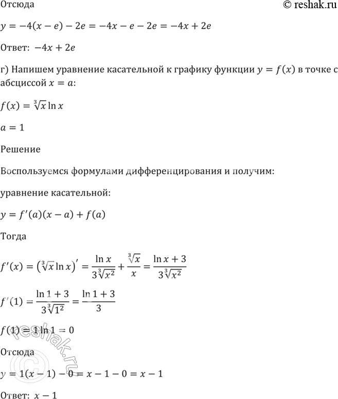
в) f(x) = -2x ln x, a = e;
г) f(x) = (3)корень(x) ln x, a = 1.
Похожие решебники
Популярные решебники 11 класс Все решебники
*размещая тексты в комментариях ниже, вы автоматически соглашаетесь с пользовательским соглашением