Упр.44.23 ГДЗ Мордкович 10-11 класс (Алгебра)
Решение #1
Решение #2

Рассмотрим вариант решения задания из учебника Мордкович, Семенов 11 класс, Мнемозина:
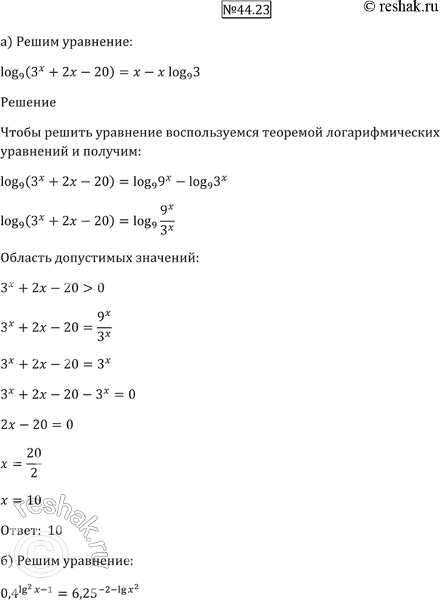
44.23 Решите уравнение:
a) log9 (3^x + 2х - 20) = х - x log9 3;
б) 0,4 lg^2 (x - 1) = 6,25^(-2 - lg x^2).
Похожие решебники
Популярные решебники 11 класс Все решебники
*размещая тексты в комментариях ниже, вы автоматически соглашаетесь с пользовательским соглашением