Упр.44.17 ГДЗ Мордкович 10-11 класс (Алгебра)
Решение #1
Решение #2

Рассмотрим вариант решения задания из учебника Мордкович, Семенов 11 класс, Мнемозина:
44.17
а) x^(1 + log3 x) = 9;
б) x^(log0,5 x-2) = 0,125;
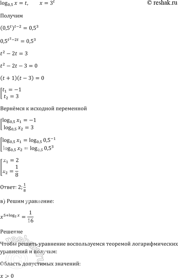
в) x^(5 + log2 x) = 1/16;
г) х^(log1/3 - 4) = 27.
Похожие решебники
Популярные решебники 11 класс Все решебники
*размещая тексты в комментариях ниже, вы автоматически соглашаетесь с пользовательским соглашением