Упр.40.14 ГДЗ Мордкович 10-11 класс (Алгебра)
Решение #1
Решение #2

Рассмотрим вариант решения задания из учебника Мордкович, Семенов 11 класс, Мнемозина:
40.14
а) 2^2x - 6 * 2^x + 8 = 0;
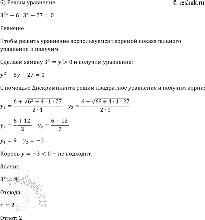
б) З^2x - 6 * 3^x - 27 = 0;
в) (1/6)^2x - 5 * (1/6)^x - 6 = 0;
г) (1/6)^2x + 5 * (1/6)^x - 6 = 0;
Похожие решебники
Популярные решебники 11 класс Все решебники
*размещая тексты в комментариях ниже, вы автоматически соглашаетесь с пользовательским соглашением