Упр.40.17 ГДЗ Мордкович 10-11 класс (Алгебра)
Решение #1
Решение #2

Рассмотрим вариант решения задания из учебника Мордкович, Семенов 11 класс, Мнемозина:
40.17
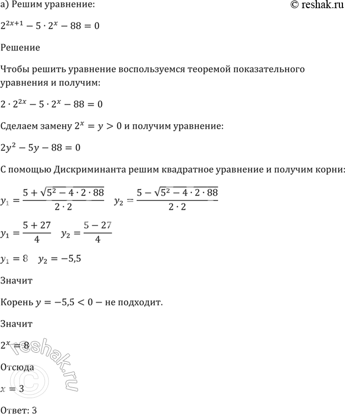
а) 2^(2х + 1) - 5 * 2^х - 88 = 0;
б) (1/2)^2х - (1/2)^(x - 2) - 32 = 0;
в) 5^(2x + 1) - 26 * 5^x + 5 = 0;
г) (1/3)^2x + (1/3)^(x - 2) - 162 = 0.
Похожие решебники
Популярные решебники 11 класс Все решебники
*К сожалению, временные проблемы с публикацией комментариев с мобильных устройств.