Упр.40.9 ГДЗ Мордкович 10-11 класс (Алгебра)
Решение #1
Решение #2

Рассмотрим вариант решения задания из учебника Мордкович, Семенов 11 класс, Мнемозина:
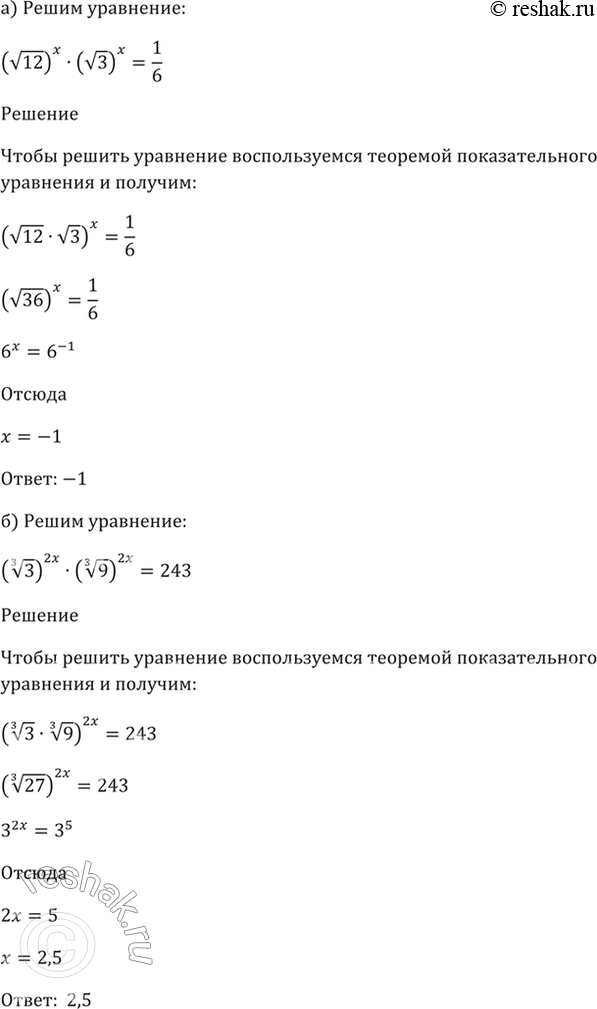
40.9
а) (корень(12))^x * (корень(3))^x = 1/6;
б) ((3)корень(3))^2x * ((3)корень(9))^2x = 243.
Похожие решебники
Популярные решебники 11 класс Все решебники
*размещая тексты в комментариях ниже, вы автоматически соглашаетесь с пользовательским соглашением