Упр.40.18 ГДЗ Мордкович 10-11 класс (Алгебра)
Решение #1
Решение #2

Рассмотрим вариант решения задания из учебника Мордкович, Семенов 11 класс, Мнемозина:
40.18
а) З^(x - 1) - (1/3)^(3 - x) = корень(1 / 9^(4 - x)) + 207;
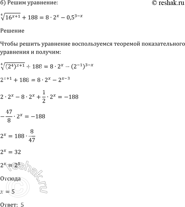
б) (4)корень(16^(x + 1)) + 188 = 8 * 2^x - 0,5^(3 - x).
Похожие решебники
Популярные решебники 11 класс Все решебники
*размещая тексты в комментариях ниже, вы автоматически соглашаетесь с пользовательским соглашением