Упр.39.9 ГДЗ Мордкович 10-11 класс (Алгебра)
Решение #1
Решение #2

Рассмотрим вариант решения задания из учебника Мордкович, Семенов 11 класс, Мнемозина:
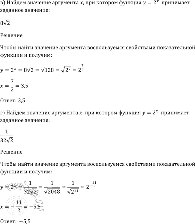
39.9 Найдите значение аргумента х, при котором функция у = 2^х принимает заданное значение:
а) 16;
б) 8корень(2);
в) 1/корень(2);
г) 1/32корень(2).
Похожие решебники
Популярные решебники 11 класс Все решебники
*К сожалению, временные проблемы с публикацией комментариев с мобильных устройств.