Упр.39.10 ГДЗ Мордкович 10-11 класс (Алгебра)
Решение #1
Решение #2

Рассмотрим вариант решения задания из учебника Мордкович, Семенов 11 класс, Мнемозина:
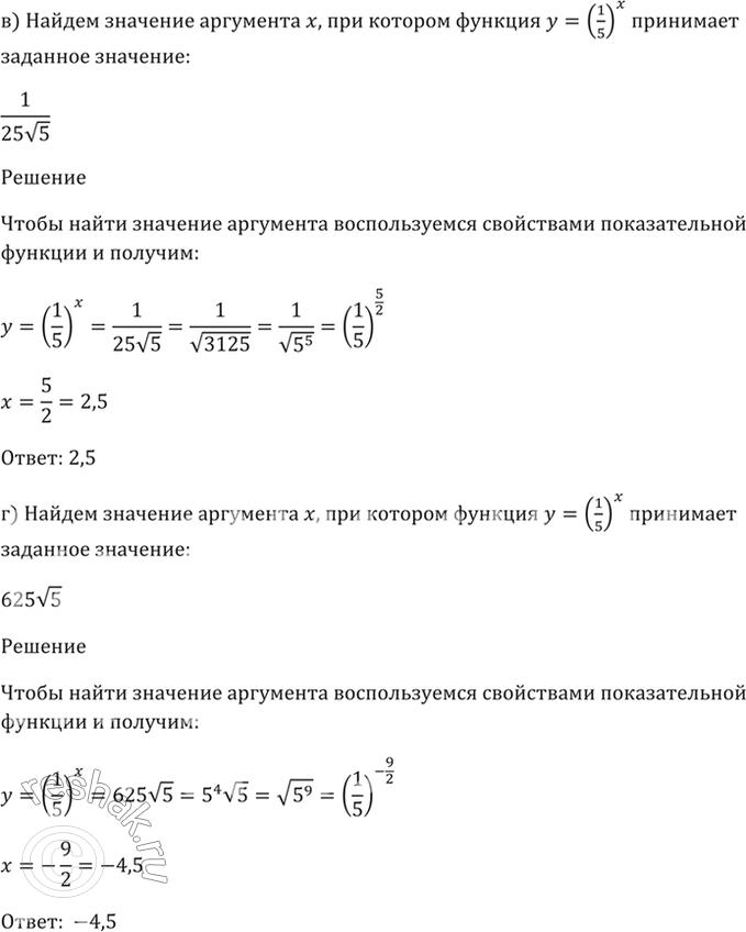
39.10 Найдите значение аргумента x, при котором функция у = (1/5)^x принимает заданное значение:
а) 1/25;
б) 125;
в) 1/25корень(5);
г) 625корень(5).
Похожие решебники
Популярные решебники 11 класс Все решебники
*размещая тексты в комментариях ниже, вы автоматически соглашаетесь с пользовательским соглашением