Упр.39.15 ГДЗ Мордкович 10-11 класс (Алгебра)
Решение #1
Решение #2

Рассмотрим вариант решения задания из учебника Мордкович, Семенов 11 класс, Мнемозина:
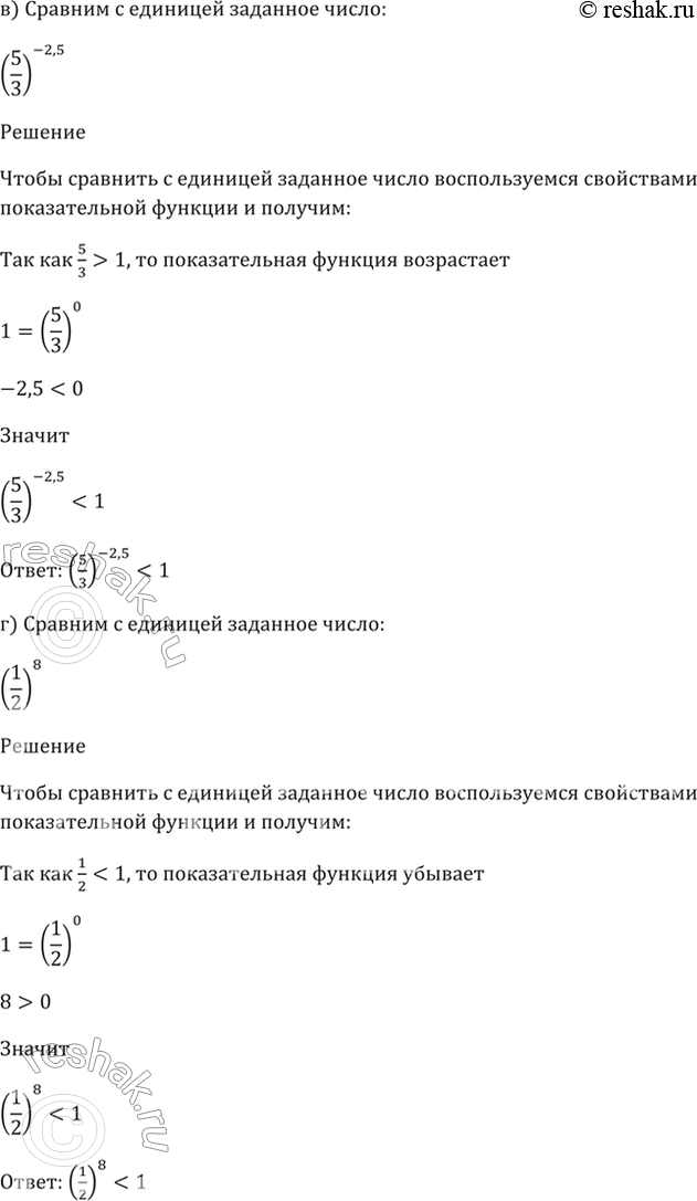
39.15 Сравните с единицей заданное число:
а) 17^-3/4;
б) (9,1)^корень(7);
в) (5/3)^-2,5;
г) (1/2)^8.
Похожие решебники
Популярные решебники 11 класс Все решебники
*размещая тексты в комментариях ниже, вы автоматически соглашаетесь с пользовательским соглашением