Упр.39.3 ГДЗ Мордкович 10-11 класс (Алгебра)
Решение #1
Решение #2

Рассмотрим вариант решения задания из учебника Мордкович, Семенов 11 класс, Мнемозина:
39.3 Определите, какое из чисел, 5^x1 или 5^x2, больше, если:
а) х1 = 2/3, х2 = 4/5;
б) x1 = -7/3, x2 = -6/5;
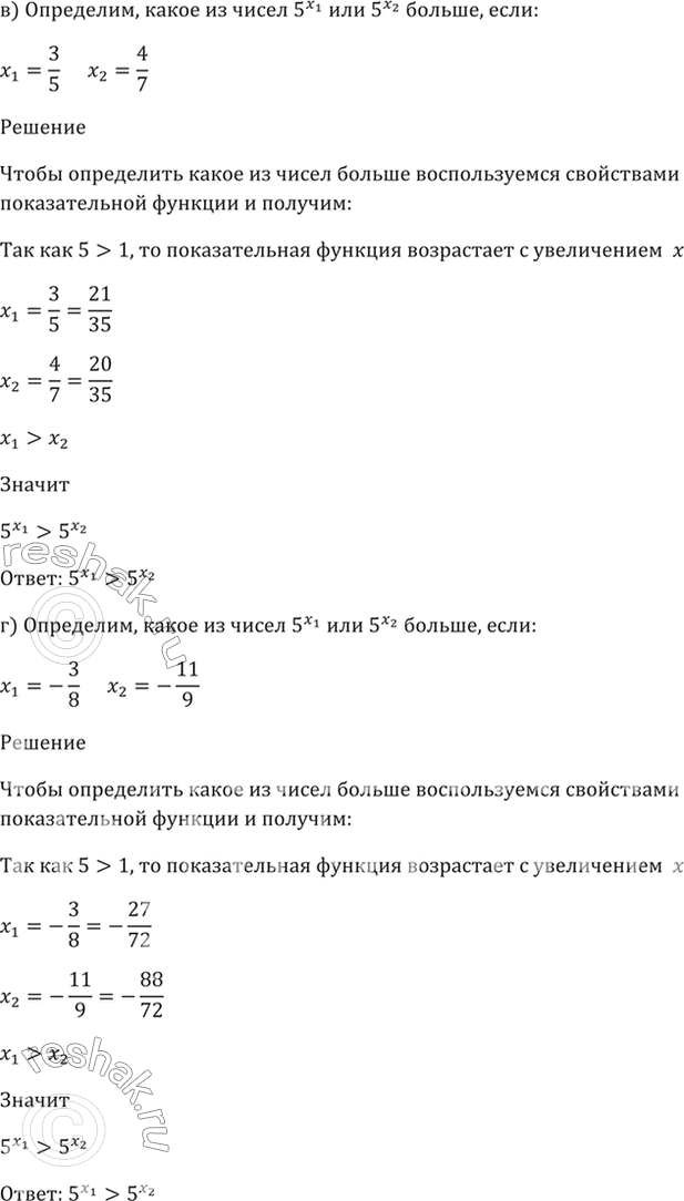
в) x1 = 3/5, х2 = 4/7;
г) x1 = -3/8, x2 = -11/9.
Похожие решебники
Популярные решебники 11 класс Все решебники
*размещая тексты в комментариях ниже, вы автоматически соглашаетесь с пользовательским соглашением