Упр.38.39 ГДЗ Мордкович 10-11 класс (Алгебра)
Решение #1
Решение #2

Рассмотрим вариант решения задания из учебника Мордкович, Семенов 11 класс, Мнемозина:
38.39 Используя свойство монотонности функции, решите уравнение:
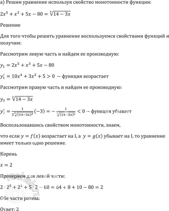
а) 2х^5 - х^3 + 5х - 80 = (3)корень(14 - Зх);
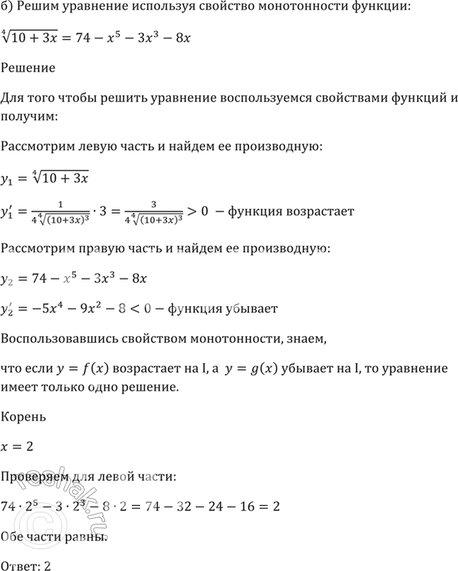
б) (4)корень(10 + Зх) = 74 - x^5 - Зx^3 - 8x.
Похожие решебники
Популярные решебники 11 класс Все решебники
*размещая тексты в комментариях ниже, вы автоматически соглашаетесь с пользовательским соглашением