Упр.39.19 ГДЗ Мордкович 10-11 класс (Алгебра)
Решение #1
Решение #2

Рассмотрим вариант решения задания из учебника Мордкович, Семенов 11 класс, Мнемозина:
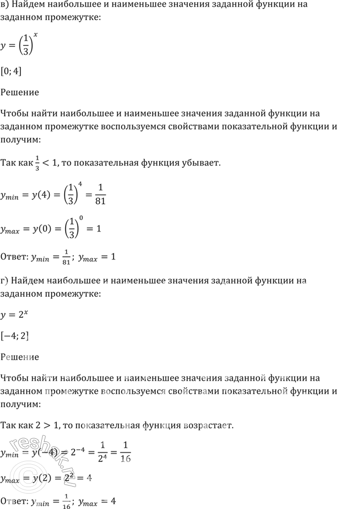
39.19 Найдите наибольшее и наименьшее значения заданной функции на заданном промежутке:
а) у = 2^х, [1; 4];
б) У = (1/3)^x, [-4; -2];
в) У = (1/3)^x, [0; 4];
г) у = 2^х, [-4; 2].
Похожие решебники
Популярные решебники 11 класс Все решебники
*размещая тексты в комментариях ниже, вы автоматически соглашаетесь с пользовательским соглашением