Упр.38.35 ГДЗ Мордкович 10-11 класс (Алгебра)
Решение #1
Решение #2

Рассмотрим вариант решения задания из учебника Мордкович, Семенов 11 класс, Мнемозина:
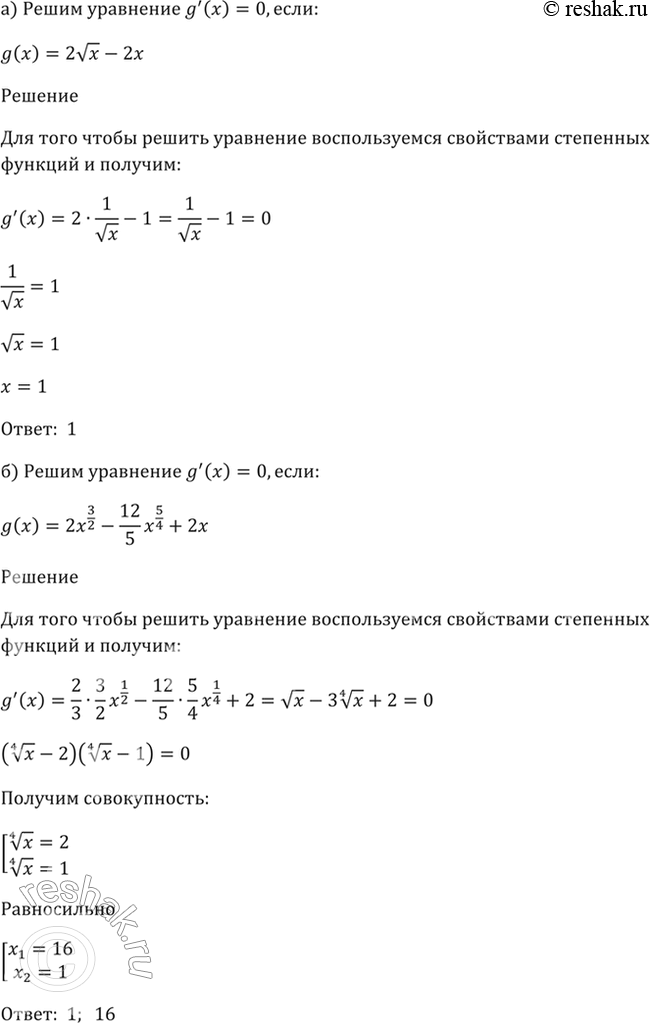
38.35 Решите уравнение g'(x) = 0, если:
а) g(x) = 2корень(x) - х;
б) g(x) = 2/3 x^3/2 - 12/5 x^5/4 + 2x;
в) g(x) = 3/4 x^4/3 - 2x;
г) g(x) = 3/4 х^4/3 - 6/7 x^7/6 - 2x.
Похожие решебники
Популярные решебники 11 класс Все решебники
*размещая тексты в комментариях ниже, вы автоматически соглашаетесь с пользовательским соглашением