Упр.38.28 ГДЗ Мордкович 10-11 класс (Алгебра)
Решение #1
Решение #2

Рассмотрим вариант решения задания из учебника Мордкович, Семенов 11 класс, Мнемозина:
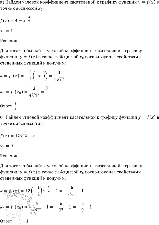
38.28 Найдите угловой коэффициент касательной к графику функции
у = f(x) в точке с абсциссой х0:
а) f(x) = 4 - x^-3/4, х0 = 1;
б) f(x) = 12x^-1/2 - x, x0 = 9;
в) f(x) = 2x^2/3 - 1, x0 = 8;
г) f(x) = x^-3 + бкорень(х), х0 = 1.
Похожие решебники
Популярные решебники 11 класс Все решебники
*размещая тексты в комментариях ниже, вы автоматически соглашаетесь с пользовательским соглашением