Упр.38.26 ГДЗ Мордкович 10-11 класс (Алгебра)
Решение #1
Решение #2

Рассмотрим вариант решения задания из учебника Мордкович, Семенов 11 класс, Мнемозина:
38.26
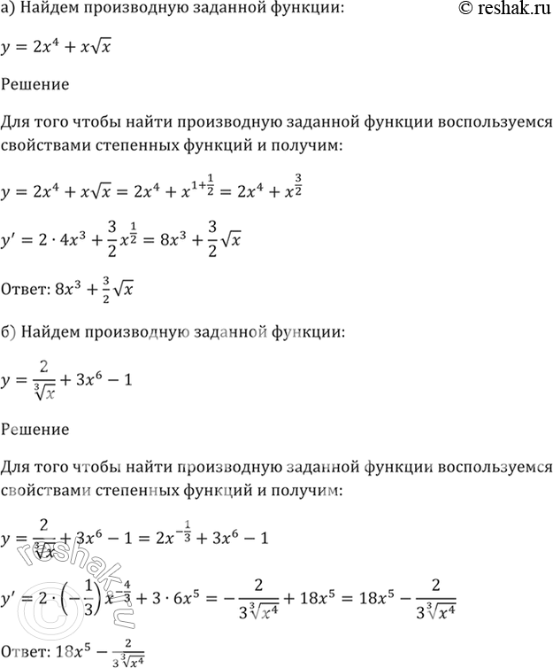
а) у = 2х^4 + x корень(x);
б) у = 2/(3)корень(x) + 3x^6 - 1;
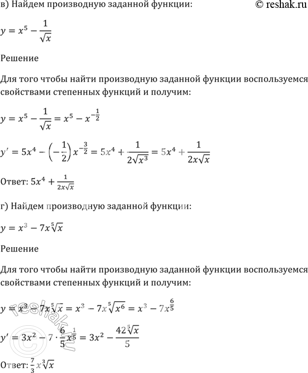
в) у = x^5 - 1/корень(x);
г) у = x^3 - 7x (5)корень(x).
Похожие решебники
Популярные решебники 11 класс Все решебники
*размещая тексты в комментариях ниже, вы автоматически соглашаетесь с пользовательским соглашением