Упр.38.25 ГДЗ Мордкович 10-11 класс (Алгебра)
Решение #1
Решение #2

Рассмотрим вариант решения задания из учебника Мордкович, Семенов 11 класс, Мнемозина:
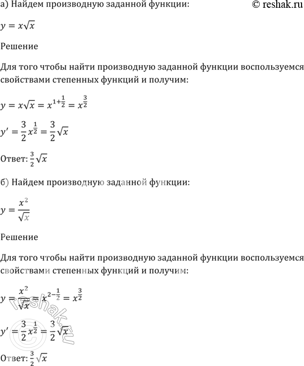
38.25
а) у = x корень(x);
б) y = x^2 / корень(x);
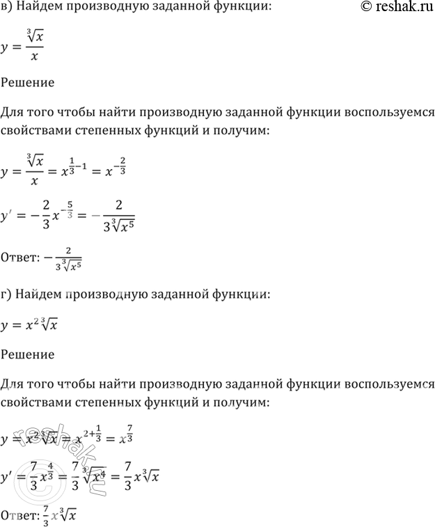
в) y = (3)корень(x) / x;
г) y = x^2 (3)корень(x).
Похожие решебники
Популярные решебники 11 класс Все решебники
*К сожалению, временные проблемы с публикацией комментариев с мобильных устройств.