Упр.38.24 ГДЗ Мордкович 10-11 класс (Алгебра)
Решение #1
Решение #2

Рассмотрим вариант решения задания из учебника Мордкович, Семенов 11 класс, Мнемозина:
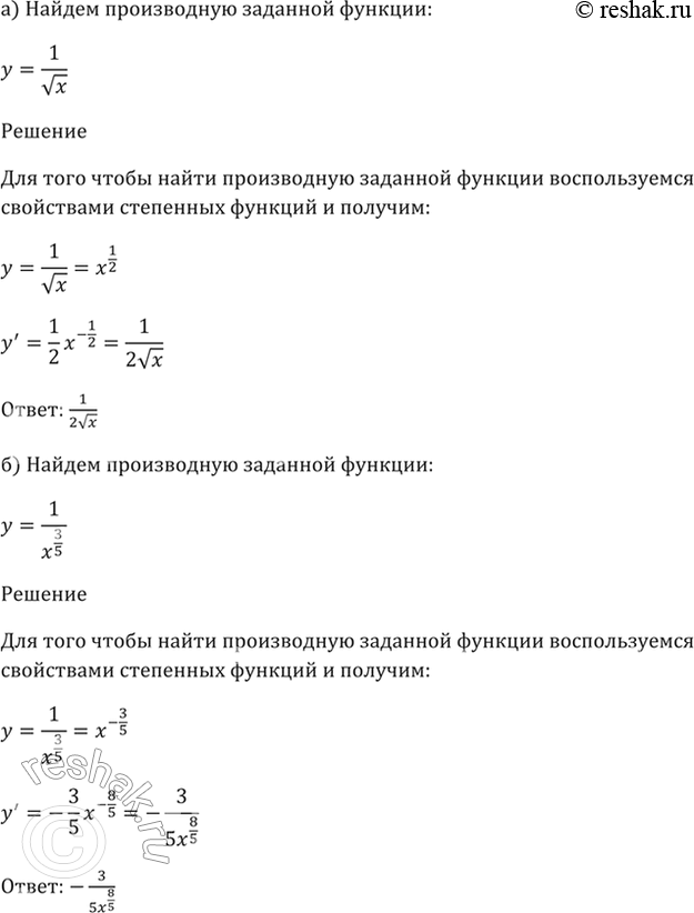
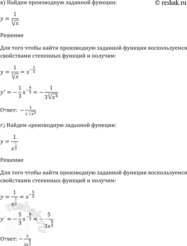
38.24
а) y = 1/корень(x);
б) у = 1/x^3/5;
в) у = 1/(3)корень(x);
г) у = 1/x^5/3.
Похожие решебники
Популярные решебники 11 класс Все решебники
*размещая тексты в комментариях ниже, вы автоматически соглашаетесь с пользовательским соглашением