Упр.37.3 ГДЗ Мордкович 10-11 класс (Алгебра)
Решение #1
Решение #2

Рассмотрим вариант решения задания из учебника Мордкович, Семенов 11 класс, Мнемозина:
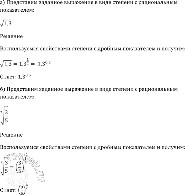
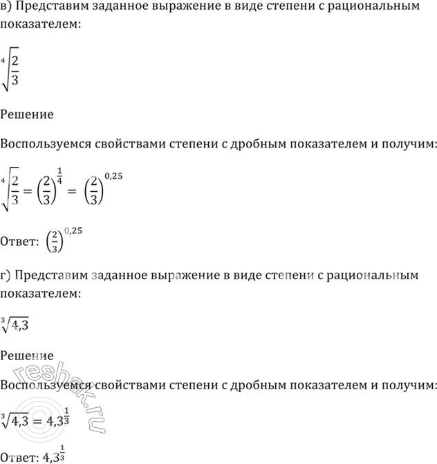
37.3 Представьте заданное выражение в виде степени с рациональным показателем:
а) корень(1,3);
б) (7)корень(3/5);
в) (4)корень(2/3);
г) (3)корень(4,3).
Похожие решебники
Популярные решебники 11 класс Все решебники
*К сожалению, временные проблемы с публикацией комментариев с мобильных устройств.