Упр.37.7 ГДЗ Мордкович 10-11 класс (Алгебра)
Решение #1
Решение #2

Рассмотрим вариант решения задания из учебника Мордкович, Семенов 11 класс, Мнемозина:
37.7 Представьте выражение в виде степени и найдите его значение при заданном значении переменной:
а) (a^5 * a^-8) / a^-2 при a = 6;
б) b^-9 / (b^2)^-3 при b = 1/2;
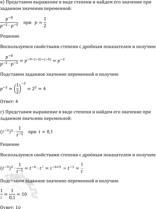
в) p^-9 / (p^-2 * p^-5) при p = 1/2;
г) (t^-3)^2 * 1 / t^-5 при t = 0,1.
Похожие решебники
Популярные решебники 11 класс Все решебники
*К сожалению, временные проблемы с публикацией комментариев с мобильных устройств.