Упр.36.28 ГДЗ Мордкович 10-11 класс (Алгебра)
Решение #1
Решение #2

Рассмотрим вариант решения задания из учебника Мордкович, Семенов 11 класс, Мнемозина:
36.28
a) (4)корень(m) - (8)корень(m) - 6;
6) корень(m) + 5 (4)корень(m) + 6;
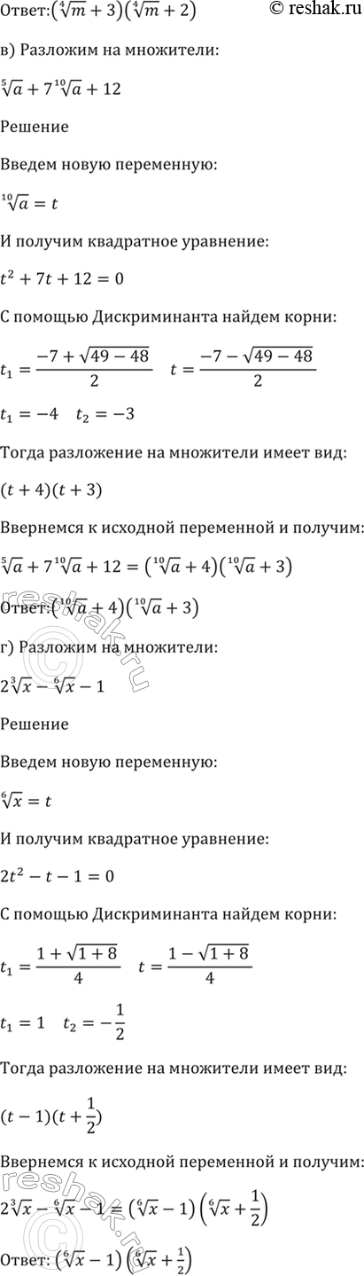
в) (5)корень(a) + 7 (10)корень(а) + 12;
г) 2 (3)корень(х) - (6)корень(х) - 1.
Похожие решебники
Популярные решебники 11 класс Все решебники
*размещая тексты в комментариях ниже, вы автоматически соглашаетесь с пользовательским соглашением