Упр.36.31 ГДЗ Мордкович 10-11 класс (Алгебра)
Решение #1
Решение #2

Рассмотрим вариант решения задания из учебника Мордкович, Семенов 11 класс, Мнемозина:
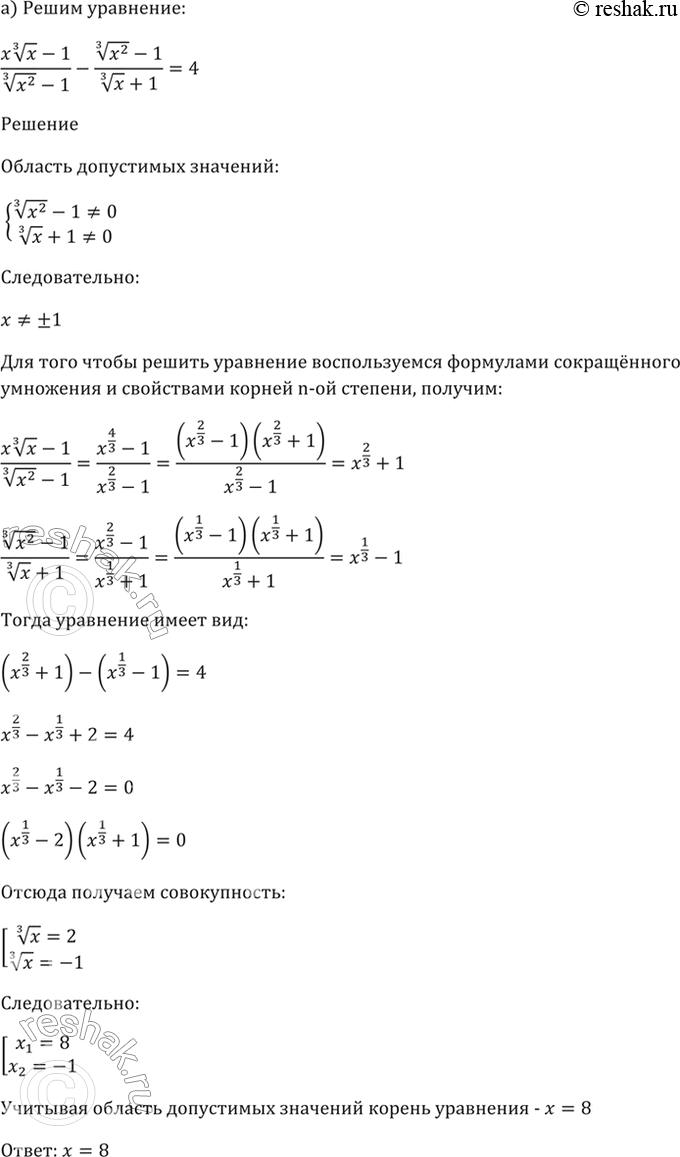
36.31 Решите уравнение:
а) (x (3)корень(x) - 1) / ((3)корень(x^2) - 1) - ((3)корень(x^2) - 1) / ((3)корень(x) + 1) = 4;
Похожие решебники
Популярные решебники 11 класс Все решебники
*размещая тексты в комментариях ниже, вы автоматически соглашаетесь с пользовательским соглашением