Упр.35.23 ГДЗ Мордкович 10-11 класс (Алгебра)
Решение #1
Решение #2

Рассмотрим вариант решения задания из учебника Мордкович, Семенов 11 класс, Мнемозина:
35.23
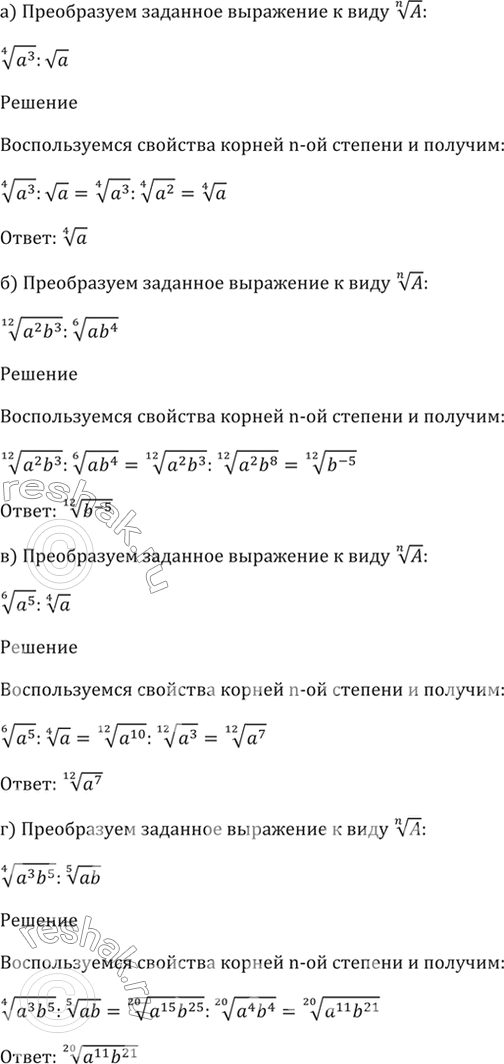
а) (4)корень(a^3) / корень(a);
б) (12)корень(a^2 b^3) / (6)корень(ab^4);
в) (6)корень(a^5) / (4)корень(a);
г) (4)корень(a^3 b^5) / (5)корень(ab).
Похожие решебники
Популярные решебники 11 класс Все решебники
*размещая тексты в комментариях ниже, вы автоматически соглашаетесь с пользовательским соглашением