Упр.32.10 ГДЗ Мордкович 10-11 класс (Алгебра)
Решение #1
Решение #2

Рассмотрим вариант решения задания из учебника Мордкович, Семенов 10-11 класс, Мнемозина:
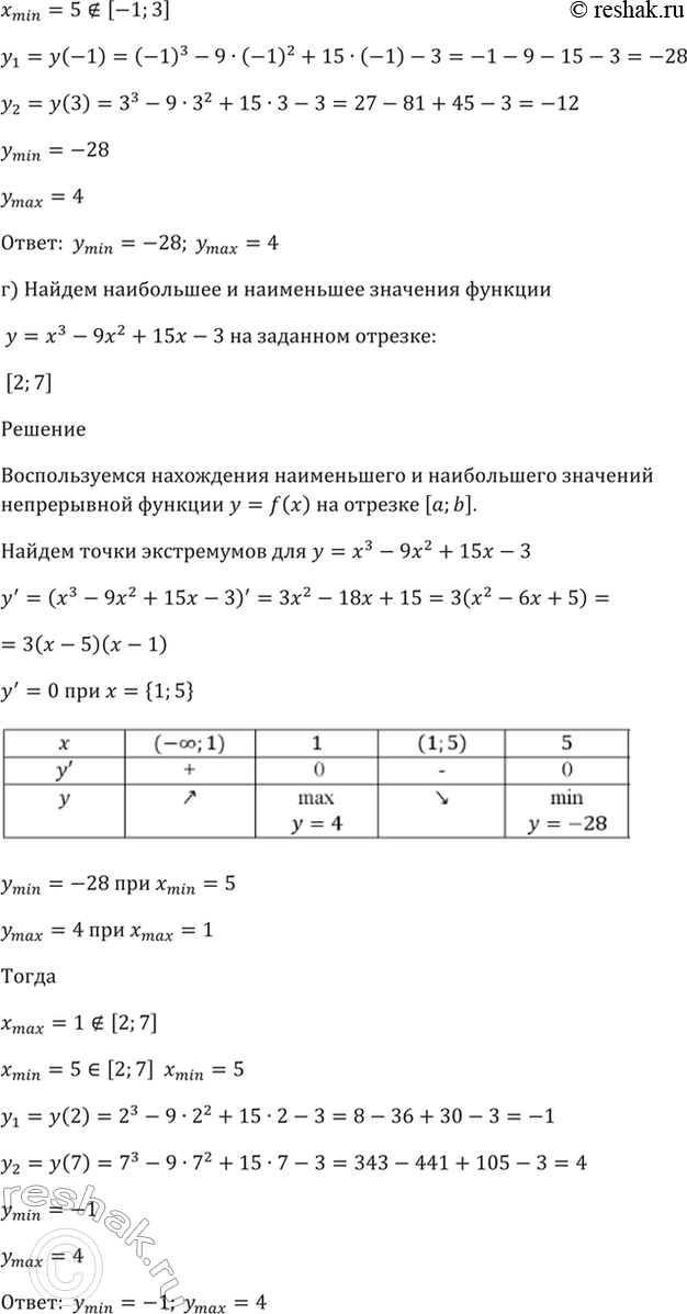
32.10 Найдите наибольшее и наименьшее значения функции
у = х^3 - 9х^2 + 15x - 3 на отрезке:
а) [0; 2];
б) [3; 6];
в) [-1; 3];
г) [2; 7].
Похожие решебники
Популярные решебники 10-11 класс Все решебники
*размещая тексты в комментариях ниже, вы автоматически соглашаетесь с пользовательским соглашением